美少女万华镜理与迷宫的少女是该系列的最终版本,在美少女万华镜理与迷宫的少女游戏中,玩家可以体验到之前没有的操作模式,在剧情中加入了相当比例的日本神话元素,根据自己的想法选择剧情,快下载美少女万华镜理与迷宫的少女试试吧!
解压码:acg12.us
自带官方汉化版本,无需额外安装补丁,直接下载!
美少女万华镜理与迷宫的少女攻略
更新时间:2025/9/22

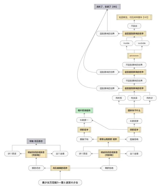
主线开始后第一个表白
【香恋】
答应她的表白:进入她的故事线,达成【香恋线结局】
拒绝:无事发生,继续主线
然后遇到绿头发萝莉巫女【もよか】
1⃣在温泉接受她和你亲热的请求:进入もよか线
并在神社看完她的祭拜舞蹈(?)后选择说“我是彦一”,进入【もよか线,并结局】。
2⃣在温泉拒绝她和你亲热的请求:进入莲华线。
【莲华线】
在绿毛萝莉跳舞之后,选择“我是深见”
(莲华鬼脸注意)
男主和莲华击败了狐妖,前往万华镜前作巡礼。
(和莲华各种高强度H)
第一次重新回到花海,选择“不回去”。莲华问你确定吗,继续选择“不回去”
(再次和莲华各种高强度H)
第三次问你是否想回去,选择“不回去”
之后,莲华会来到“你”的世界,选择“告白”
【莲华线真结局结束】
在莲华三次问你是否想回去中,如果任意一次选了“回到原来的世界”,则达成【Bad Ending】
美少女万华镜理与迷宫的少女结局:
游戏分两个层面,现实层面和万华镜层面。
结局惯例是不能花心的,所以必须要拒绝一共3位的女主角。
最后选择莲华,然后万华镜破碎,深见和莲华被封印。
这里就会出选择,之后还会出现前作1到4的所有女主角。
每位女主角都会触发一段小剧情才能够顺利解封。
然而事实并没有那么简单,每一次解封一个故事。
就必须要杀死这个故事的主人公以及女主角。
比如一代就是滋比古和雾之,他们死亡之后就会变成万华镜的一部分碎片。
收集到至少3个碎片的时候,会触发特殊事件,出现一个大莲华。
这里会出现关键选择,BE就不提了,如果不选,继续杀死其他故事主人公和女主角。

将万华镜的碎片拼接起来的时候,会发现缺了一块。
然后就会发现,莲华本身就是最后一片万华镜碎片。
又或者将现实世界的3女主拉进来击杀,也能够形成最后一片万华镜的碎片。
如果在这里,选择了莲华,就会触发BE,被不明的黑影捏爆。
如果选择拉来现实世界3女主,则会开启结局,和莲华走出万华镜。
幸福的生活在一起,然后播放ED,ED结束之后,会进入后日谈。
黑屏,然后传来一阵掌声,还有一句很有趣哦,莲华的话。
本该被献祭掉的大莲华会从远方出现,然后一点点的接近。
这里的演出是大莲华的原本的脸部变成了一片漆黑深邃镜面。
这些就是美少女万华镜5结局介绍的具体内容了,希望可以帮到各位玩家。
美少女万华镜理与迷宫的少女剧情解析:
芜湖,本次故事的主角终于是深见夏彦啦。在前四部的剧情中,他作为怪谈小说家出场,来到了只有他能看见莲华的阿紫旅馆,而每一次都是在瞥见了莲华的万华镜后进入虚幻的世界。在四次与美少女莲华相见后,他对她的思念愈发深刻(老色批了)。
因为工作的原因,深见夏彦、他的编辑月丘香恋以及另一位小说家皇宫晓一起在旅馆下榻,而他们的工作就是在收集怪谈的同时,解决当地一所名门女校出现的异事:很多学生莫名其妙地被卷入突发的事故中,而有人的皮肤上面甚至出现了诅咒的斑纹。
于是,深见夏彦和皇宫晓便一起承担了学校老师的职位,给女校的名门高中

生授课,同时不断地探寻和追问有关出事学生的事情。授课首日结束,莲华和深见夏彦一起踏上了回旅馆的道路,出于好奇心,他们在一个岔路口选择了陌生的道路,通往人迹罕至的山区。结果在看似无尽的道路中,他们被一团迷雾笼罩,等烟消云散,竟然有一条延伸至天际的道路(那是一条神奇的铁路),走上楼梯,眼前朦胧的鸟居展现在眼前。两人彷徨地进入神社,深见夏彦却被一个绿毛了上来大喊欧尼酱(这是游戏中,别想了)。后来绿毛做了自我介绍——她的真名叫菜菜山桃夜歌(六个字三个菜可还行),在神社担任巫女的职务。短暂的馅料之后,两人沿着老路回到分叉口,却再也找不到进入神社的入口。无奈,便只能回到旅馆。

翌日清晨,深见夏彦从睡梦中醒来,却被嗅觉灵敏的莲华看到了他脚上踩到的泥巴和身上诡异的麝香味。原来深见夏彦自己曾在梦中追忆过在空无一人的旅馆中不断寻找莲华的经历。
在学校的第二天,他们的调查仍然毫无头绪。唯一的收获就是,整个学校,乃至小镇,都布满了“狐狸”的气息。无论是食堂饭菜的命名,还是矗立在小镇各处的雕像,亦或是学校柱子上那略显可爱的涂鸦,都是围绕着“白狐狸”而展开。深见夏彦也与其他人叙述了自己前一天在山上看到鸟居的诡异经历,然而皇宫晓自驾去了山上时,却再也找不到了。当晚深见夏彦泡澡时,意外地看到桃夜歌神情恍惚地来向他讲着什么“是不是回忆起什么了......”之类莫名其妙的语言(没错,就是那张脸和杀老师一样的鬼畜图),然后消失不见,引得大家一脸懵逼。

后来的几天几乎可以说是和之前的一模一样,除了一天晚上桃夜歌邀请大家去参加试胆大会,莲华和深见夏彦被山顶上奇异的景色所吓到之外,大家仍然在继续尝试解读那些“诅咒”背后的含义。而深见夏彦在睡梦中又梦到了相同的景象,身上任然残留着诡异的麝香味。
在不断的研究中,他们一行人逐渐发现所有受害或受诅咒的同学都多多少少和“白狐”这个在当地被奉为神明的动物有所联系,而所有的受害者都指出试桃夜歌带着她们去绘制“白狐”,因为这种动物能给他们带来好运。然而似乎总是事与愿违,同学们发现在听信了桃夜歌的话后,自己所祈祷的内容仍然没有实现,便对她的话产生了怀疑,也不再信任所谓的“白狐氏”,然而,一旦抛弃了这种信仰,他们就会遭遇厄运:体操部的同学摔断了腿,弹钢琴的同学夹坏了手指云云。

当一切的矛头指向桃夜歌的时候,她自己却来主动寻找深见夏彦要求结合。在故事的主线中,深见夏彦拒绝了她的诱惑。而后再一次回到神社的时候,桃夜歌向她讲述了自己的故事:
原来桃夜歌被当地的“白狐”所附身,而白狐在之前是幻化成了人形,与当地的一位男子彦一相恋。两人情投意合。但在一次不义的战争中,男子却不幸阵亡,导致白狐氏悲痛欲绝。在而后的几百年中,她一直在寻找替代彦一的对象,而深见夏彦正好适合,于是便对他下了诅咒让他爱上自己。

在ture end 中,任何一位想要攻略莲华的玩家当然会拒绝桃夜歌的诱惑。而桃夜歌便因此大发雷霆,动用自己的灵力让全体学生都陷入了昏迷,
莲华预料到了这种情况,于是运用自己的灵力,做成了纸捻,发给所有学生渡过难关,自己则和深见夏彦一起去寻找桃夜歌来断绝源头。莲华和被白狐氏附身的桃夜歌大战三百回合后体力逐渐不支。然而就在自己将要被桃夜歌杀死的一瞬间,深见夏彦挺身而出用自己的身体挡下了凌厉的一击(当然的),陷入了昏迷。
白狐氏看见自己杀掉了心爱的人,悲痛欲绝,怨念从桃夜歌的身上离开,她终于变得正常,在神社手足无措嚎啕大哭。莲华带着深见夏彦回到了旅馆,尝试跟香恋和皇宫晓解释这一切。
说服了他们后,视角又切换回深见夏彦。他在自己朦胧的意识中,跟莲华结合,并且在阴阳相隔的“三途川”互诉爱意,成为了真正的情侣。
两人在万华镜之前所构造的世界中游历,回到了篝之雾枝的城堡,来到了沢渡澪的学校,参观了未来曾有两个机器人少女居住过的大楼,经历了曾经有一段禁忌之恋的旅途,然后回到了原先的抉择点。

主线中,深见夏彦选择放弃自己的生命,再一次同莲华生活在虚无之中。果然,两人又一次经历了上述的情景。但当深见夏彦醒来时,莲华却已经不在身旁,只有自己所熟悉的那些人们。他们不断地劝自己不要再去想那本不属于这个世界的莲华,然而深见夏彦坚强的意志促使他不要放弃。
终于,有一次在三途川,他和莲华相见。本是一次诀别,他却选择了牺牲了自我的生命。莲华向他告诉了万华镜和自我的真相。在过往的历史中,“莲华”和“深见夏彦”对应着不同的历史人物出现,他们相恋,却永远没有结果,最后两人郁郁而终。但是历史的推进阻碍不了两人的爱意,在不断地变成他人的过程中,他们一直在尝试着这绝望的爱恋,而本次故事他们所经历的一切,也不过是历史中他们注定又一次要分别的转折点罢了。




深见夏彦还是选择留下来陪莲华,哪怕知道绝无结果。终于,在不知道多少年后,他们在完全陌生的地方,用完全不同的名字,完全不同的世界观再一次重逢,惊奇的是,他们立刻就意识到了对方正是自己所跨越前年爱恋的对象,两人最终幸福地生活在了一起。


美少女万华镜理与迷宫的少女角色
更新时间:2025/9/22
月秋香恋:
如果你同意第一种选择,你就入行,最简单的一种。
秋月之恋()

菜菜山桃夜歌:
剧情只能通过莲花线知道前因后果。
1)如果不同意编辑,就同意桃夜歌的要求。
2)如果你不同意编辑或要求,当询问你的名字时,你可以通过回答伊彦进入。
菜菜山桃花夜歌()

莲华:
拒绝前两者的要求,在询问姓名时回答夏衍。
莲花()

成年荷花

美少女万华镜理与迷宫的少女角色介绍:

莲华
CV:真中海
“……真是的,让我等了那么久,这样抱怨一下也是理所当然的吧……”
深见在旅馆遇到的不可思议的美少女。
给人冷冷的感觉,嘴上有点不饶人。

谜之少女
CV:???

月丘 香恋
CV:雪村とあ
“正、正好是我也想做的事情,所以请不要在意……”
惊悚杂志「妖」的美女编辑。
工作十分认真努力,且与生俱来便是相当温柔的性格。
对恋爱方面的事情有些迟钝,且容易害羞。

深见 夏彦
“即便是妖怪,现在要是做了太过的话,可能也会后悔的啊!”
新锐的惊悚作家。
非常喜欢各种怪奇的话题,听怪谈故事的话连神色都会起变化。
是个性格比较沉稳的草食系男子。
想法相对偏向理想浪漫,所以和同龄人不太合得来,朋友比较少。
虽然也算是个美男子,但不知为何人缘并没有很好。

皇公 晓
CV:河村眞人
“你好像是个有趣的人呢。”
是畅销作家同时又是名侦探。
出身高贵,拥有如同希腊雕塑般的俊美外貌。
拥有丰富的心理学知识。作为侦探,名声也是广为人知。
不过由于自我意识较强,所以并不擅长人际交往。

稻森 春
CV:葵时绪
“欢迎光临,真是好久不见。”
在温泉旅馆工作的美女接待员。
看上去是个沉稳文静的大姐姐,其实性格上有一些天然。

高濑 舞斗
CV:深川緑
“小~萌~萌~,这是我特地做的便当,今天会吃的吧?”
私立赞咲良学园的音乐老师。
其实是萌世歌的远房亲戚,和失去家人的萌世歌一起生活。
丝毫不隐藏自己对萌世歌的喜爱之情,但在周围人看来则是一种过度保护。
美少女万华镜游戏怎么玩
1、在选择自己喜欢的人物角色,进行培养和提升,让其属性和技能更加强大。
2、参与的不同玩法,完成对应的任务和挑战,获得更多的资源和奖励。
3、与其他玩家建立社交关系,进行社交互动,获取额外的资源和奖励。
4、也可以在竞技模式中与其他团队进行大乱斗比赛,展示自己的强大实力。
美少女万华镜理与迷宫的少女怎么打补丁
1、解压下载的汉化补丁的压缩文件;
2、解压完后的文件如果只有一个后缀是exe的文件,点击打开然后安装就可以了;
3、如果是一堆文件和文件夹的话,把解压后的文件复制到美少女万华镜2游戏目录,然后点击启动美少女万华镜2.exe就可以了。
美少女万华镜理与迷宫的少女如何设置中文
更新时间:2025/9/22
目前玩家共有两种渠道可以玩到中文版美少女万华镜5:
一、等待官方中文版
该作官方中文版正在制作中,中文版的网站预计会在6月中公开,下载版的售价也会大幅低于日文版,届时也会上架能方便大家购入的平台,玩家需要等待一段时间。
二、使用汉化补丁
1、下载汉化补丁。
2、解压缩。
3、将文件放到我的文档-美少女万華鏡_理と迷宮の少女-SaveData。
4、开始游戏。
美少女万华镜理与迷宫的少女怎么看cg
1. 在游戏根目录中将cg包的SystemDate.dat复制替换到游戏根目录中。
2. 打开游戏,进入角色的回想模式,即可查看美少女万华镜5cg。
(序)
生存——
是无法挣脱的苦痛囚笼
死亡——
是人生最后的安息
真理百拙千丑,荣华腐朽不堪
人生虚幻犹如泡沫,犹如万华镜
为闪逝的欲望飞蛾扑火
万华镜之光华——
是迷惑的欢愉
万华镜之光华——
是变迁的欢愉
万华镜之光华——
是梦幻的欢愉
混沌诞生的无上喜悦,献与你体验
那么,客官请就位
进入男与女,华美而虚幻的画卷
【在尝试本作前,若能把万华镜系列前四部通关,游戏体验更佳】
美少女万华镜五,是万华镜系列的收官之作,它的存在,把前面的系列连成了一个整体,我们看的那些片(划掉),我们从万华镜中所窥探到的故事既是主人公深见所追求之物,也是他追寻的理。
理:物质本身的纹路、层次,客观事物本身的次序。它是事物的规律,也是非得失的标准。
我们每一个人之所以活着,就是在追寻着自己存在之理。
生存,肉欲,理想,满足,还是愧疚,野心,亦或者爱与和平,每个人都有着各自的追求。
理与迷宫之少女,所讲述的,就是穿过迷宫,不再迷茫,最终认清自己存在之『理』的故事。
藻代香的理,是反抗。
人世间总是有那么多的不公平,不合理。就像游戏中她所说的那样:
『自己的家人被夺走,但还是要逼我接受,说什么这就是此世之理……
……我根本做不到!我绝对无法容许那样的不公!』
如果所谓命运,所谓天道,所谓理就是这样的一个存在,那为什么不去破坏掉?
莲华的理,则是接受。
万事万物,在这世间都遵循着一定的规律,这规律是理,是天道,也可以称得上是命运。就如游戏中所言:
『思念会徐徐成长为怨念,成为偏离理的存在。
我必须用万华镜来超度怨念,因为这个世界上到处都有无法得偿所愿的怨恨……』
主人公深见的理,则是爱。
在梦境中,他逐渐明白了自己对于莲华的爱情,那是坚定且永不背叛的。
只有找到了答案的他才有资格通过理的考验,走向真正的结局。
迷宫则代表着他们爱情的艰辛。主人公和莲华的爱恋历经千年却始终无法圆满,就像身处于迷宫,找不到通往幸福的出口。
游戏中则体现在后面的选项中只要选择回到现实,主人公与莲华的缘分便就此结束。
总体评价:
本作的成功除了本作本身的质量之外,与本系列(即美少女万华镜系列)对于莲华这一角色的塑造有很大的关系。从最初的神秘冷艳再到本作的活泼可爱。成功地让人的心里留下了她的身影。
2011-2020,从幻想到现实,延续了十年的故事如今画上了尾声。
虽然它并不完美,虽然它可能不尽如人意。但现实不就是如此吗?
大部分的普通人都过着一样平凡的日常,但却梦想着有一天不再普通。所以我们才会沉迷于光怪陆离的万华镜中无法自拔。
浮世苍茫 不过瞬逝幻梦……
唯万华镜,永世长存……
因果乃旋转纺车 光彩之多面明镜
浮世苍茫 不过瞬逝幻梦
善恶爱诳 皆有定数
于命运之轮中
吞噬于黄泉之冥暗
呜呼,吾乃梦之戍人
幻恋之观者
唯于万华镜中,永世长存
在此给出推荐指数(0-100)

推荐度:80
实用度:75
bgm:80
美少女万华镜是一款二次元风格的恋爱剧情游戏,在美少女万华镜游戏中,我们可以拥有不一样的文字操作玩法,该剧情达到了许多电影小说都无法达到的高度,太多的特别场景,引人深思同时还具备极高的实用性!快来天尚下载美少女万华镜试试吧!
狂想乐园:梦想家版
单机游戏 2026/3/26 17:58:26 下载
刺客信条叛变
单机游戏 2026/3/26 17:54:00 下载
三国战纪一统中原青版
单机游戏 2026/3/26 17:45:40 下载
富甲天下2中文版
单机游戏 2026/3/26 17:01:07 下载
山海旅人中文版
单机游戏 2026/3/26 16:53:39 下载
极品飞车17最高通缉
单机游戏 2026/3/26 16:25:11 下载
模拟城市:我是市长
单机游戏 2026/3/26 16:22:53 下载
孤岛惊魂5中文版
单机游戏 2026/3/26 16:17:46 下载
战魂铭人国际服
单机游戏 2026/3/26 16:13:54 下载
三国志汉末霸业1.0.0.2559破解
单机游戏 2026/3/26 16:10:17 下载