sleepover(黑猴子过夜)汉化版是一款在原版上进行修改的特殊中文版本,在sleepover汉化版游戏中,玩家可以直接根据中文提示进行操作,完整的中文字幕显示,多种剧情选项,对应不一样的结局,经典的BL游戏,快下载sleepover汉化版试试吧!
该版本是中文汉化版本,用户可以直接根据中文字幕操作!
sleepover汉化版操作说明:
简便的点击操作
随时随地玩的经验
精心设计的游戏模式
自由创建的个人角色
遭遇浪漫爱情
不断解锁新场景
许多独特的游戏模式

sleepover汉化版安卓攻略
结局共有4个,完美结局Perfect Ending 简称PE,好结局Good Ending 简称HE,差结局Bad Ending 简称BE,最差结局Bad Ending2 简称BE2。另外,BE2其实是BE的后半段,也就是说BE2只是BE内容的一部分,BE是在BE2的基础上多出了一部分剧情。所以,关于结局CG收集的话,只要玩出了PE,HE,BE,那么结局CG的收集就全部完成。
这里我将全部CG分三类,场景CG,路线CG,结局CG。
场景CG是指在5条路线选择之前的所有CG,只要能玩到5条路线选择处,那么也就说明所有场景CG已经全部收集完成。5条路线之前的所有选择(除了第11和第12选择),都对CG收集和结局没有任何影响,只是对话内容和人物立绘不同而已。当然也建议大家不要因为对CG没有影响就随便玩,毕竟选择不同选项而产生的不同对话也是很有趣的。第11和第12选择,选错后会直接跳入BE2,这里不会多出任何CG,也就是说不需要为了收集场景CG而去走BE2。
结局CG,在第一条中已经提到总共有4个,其中BE包含BE2,所以只要玩出PE,HE,BE就能收集到所有结局CG。也就是说,这4个结局不会因为走的路线不同而产生不同的PE或者HE。再举例说明,比如PE总共有5条路线可以走出,但是这5条路线走出的PE都是一样的,不会因为路线不同,而使PE产生差别。
sleepover汉化版新手攻略
结局共有4个,完美结局Perfect Ending 简称PE,好结局Good Ending 简称HE,差结局Bad Ending 简称BE,最差结局Bad Ending2 简称BE2。另外,BE2其实是BE的后半段,也就是说BE2只是BE内容的一部分,BE是在BE2的基础上多出了一部分剧情。所以,关于结局CG收集的话,只要玩出了PE,HE,BE,那么结局CG的收集就全部完成。


这里我将全部CG分三类,场景CG,路线CG,结局CG。


场景CG是指在5条路线选择之前的所有CG,只要能玩到5条路线选择处,那么也就说明所有场景CG已经全部收集完成。5条路线之前的所有选择(除了第11和第12选择),都对CG收集和结局没有任何影响,只是对话内容和人物立绘不同而已。当然也建议大家不要因为对CG没有影响就随便玩,毕竟选择不同选项而产生的不同对话也是很有趣的。第11和第12选择,选错后会直接跳入BE2,这里不会多出任何CG,也就是说不需要为了收集场景CG而去走BE2。


结局CG,在第一条中已经提到总共有4个,其中BE包含BE2,所以只要玩出PE,HE,BE就能收集到所有结局CG。也就是说,这4个结局不会因为走的路线不同而产生不同的PE或者HE。再举例说明,比如PE总共有5条路线可以走出,但是这5条路线走出的PE都是一样的,不会因为路线不同,而使PE产生差别。

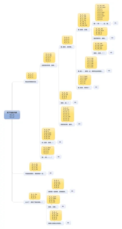
路线CG,这里是收集CG的关键,因为不同路线所开的CG也不同。我把全路线每个选项所对应可以开的CG均标注出来。因为路线中,选项的顺序是随机的,所以我以选项内容写路线图。路线图中也包括各种结局的走法。关于图中CG名字不同,那就代表着不同的CG。图中名字加“#”的CG是带有部分动态模糊效果的CG。





sleepover汉化版结局介绍
结局共有4个,完美结局Perfect Ending 简称PE,好结局Good Ending 简称HE,差结局Bad Ending 简称BE,最差结局Bad Ending2 简称BE2。另外,BE2其实是BE的后半段,也就是说BE2只是BE内容的一部分,BE是在BE2的基础上多出了一部分剧情。所以,关于结局CG收集的话,只要玩出了PE,HE,BE,那么结局CG的收集就全部完成。
这里我将全部CG分三类,场景CG,路线CG,结局CG。
场景CG是指在5条路线选择之前的所有CG,只要能玩到5条路线选择处,那么也就说明所有场景CG已经全部收集完成。5条路线之前的所有选择(除了第11和第12选择),都对CG收集和结局没有任何影响,只是对话内容和人物立绘不同而已。当然也建议大家不要因为对CG没有影响就随便玩,毕竟选择不同选项而产生的不同对话也是很有趣的。第11和第12选择,选错后会直接跳入BE2,这里不会多出任何CG,也就是说不需要为了收集场景CG而去走BE2。
结局CG,在第一条中已经提到总共有4个,其中BE包含BE2,所以只要玩出PE,HE,BE就能收集到所有结局CG。也就是说,这4个结局不会因为走的路线不同而产生不同的PE或者HE。再举例说明,比如PE总共有5条路线可以走出,但是这5条路线走出的PE都是一样的,不会因为路线不同,而使PE产生差别。
Sleepover完全攻略(全路线、全CG)
更新时间:2025/10/4
结局共有4个,完美结局Perfect Ending 简称PE,好结局Good Ending 简称HE,差结局Bad Ending 简称BE,最差结局Bad Ending2 简称BE2。
另外,BE2其实是BE的后半段,也就是说BE2只是BE内容的一部分,BE是在BE2的基础上多出了一部分剧情。所以,关于结局CG收集的话,只要玩出了PE,HE,BE,那么结局CG的收集就全部完成。

这里我将全部CG分三类,场景CG,路线CG,结局CG。
场景CG是指在5条路线选择之前的所有CG,只要能玩到5条路线选择处,那么也就说明所有场景CG已经全部收集完成。

5条路线之前的所有选择(除了第11和第12选择),都对CG收集和结局没有任何影响,只是对话内容和人物立绘不同而已。当然也建议大家不要因为对CG没有影响就随便玩,毕竟选择不同选项而产生的不同对话也是很有趣的。
第11和第12选择,选错后会直接跳入BE2,这里不会多出任何CG,也就是说不需要为了收集场景CG而去走BE2。
怎么玩
更新时间:2025/10/4
1、结局一共有四种包含pe、he、以及两个be、be2其实是be的后半段,结局全收集只要玩三个路线即可全部完成。

2、cg分为场景cg、路线cg以及结局cg。

3、场景cg5只要玩到路线5宣传处就能够完成(除了11、12选择)其余对cg没有任何影响,只有对话和人物表情不同。

4、pe一共有五条路线可以走出,但是五条路线都是相同的,不会因为路线不同而产生区别。

sleepover汉化版背景:
这是一个发生在校园的故事
主要是围绕着主人公发展的
在这里可以体会到激烈的棒球竞技玩法
还可以感受到各种趣味的剧情发展
丰富的游戏玩法和精美的游戏画面

sleepover游戏怎么安装?
更新时间:2025/10/4
这款游戏已经被搬到了安卓平台上面所以安装是非常简单的,只要在版页面上去下载这个安装包以后按照傻瓜式的操作去进行安装就可以了,安装完以后打开就可以玩了。
具体说明:
首先,解压器是一定要的,安卓手机的我推荐ZArchiver软件,然后点开,找到BaiduNetdisk
然后找到你下载的资源,解压
解压后是这样

然后退回首页,找到Android点开
点开obb
新建图中文件名

剪切main.啥的,文件名太长我就不打了
放入新建的文件中
1、【人物特点】每个角色提供的体验都是独一无二的,有太多的故事等着你慢慢发现。
2、【自由选择】在丰富的历史中,你可以体验到不同的快乐和丰富的结局。你可以自由选择。
3、【日式剧情】日本的剧情模拟了挑战的过程,在浪漫的校园里展开了不同的故事,跨越了无数个难关。
4、【故事情节】这是一款非常有趣的故事情节游戏,在这里我们可以看到美丽的故事情节,并享受游戏的魅力。
萌娘学院破解版
角色扮演 2026/2/8 16:16:55 下载
甜心恋人游戏免费版
角色扮演 2026/2/8 15:25:05 下载
月圆之夜直装版
角色扮演 2026/2/8 13:10:56 下载
城市里的欧派无限宝石内购破解(Boobs in the city)
角色扮演 2026/2/8 10:41:12 下载
gta5捏脸数据女神(LosAngelesCrimes)
角色扮演 2026/2/8 9:35:17 下载
亚托莉我挚爱的时光安卓汉化
角色扮演 2026/2/8 9:19:31 下载
饥饿龙世界破解版(Hungry Dragon)
角色扮演 2026/2/7 17:44:27 下载
深宫曲正版2023最新版下载
角色扮演 2026/2/7 17:44:01 下载
被尘封的故事无限钻石修改版有光剑
角色扮演 2026/2/7 17:42:48 下载
修仙外传无广告
角色扮演 2026/2/7 17:37:19 下载